体坛周报全媒体原创
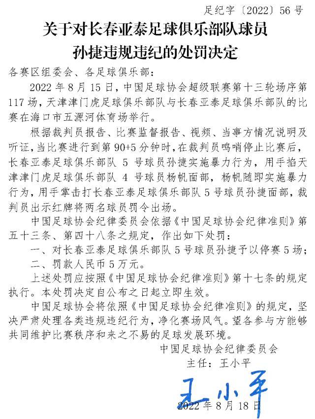
日前,中国足协开出罚单,长春亚泰的孙捷和天津津门虎的杨帆均被罚款5万元停赛5场,成为中超本赛季至今以来的最重罚单。近来,体育总局和中国足协都在强调整顿赛风赛纪问题,杨帆和孙捷本次算是直接撞到了枪口上,成为反面典型。除了足协罚单外,两人在俱乐部遭遇重罚,总计被罚50万元。


中超第13轮,天津津门虎对战长春亚泰之战的最后时刻,天津队的张卫在禁区前铲倒儒尼奥尔,其被红牌罚下后,导致双方争执。亚泰队长孙捷对着杨帆做出锁喉的动作,随后杨帆直接给了对方一耳光,两队出现大面积冲突,比赛也被中断。主裁经过VAR判定后,将2人直接红牌罚出场。按规则,两人均属于球场暴力行为。
其实足协开出重磅罚单前一天下午,两队已提前对球员进行重罚。津门虎对杨帆停赛、停薪、停训,罚款20万元;亚泰方面更狠,对孙捷停赛停训的同时,罚款数额达30万元。再结合足协的罚单,两人被罚款总额达到惊人的60万元,对于如今的中超球员来说,这已是一笔巨款。

停赛5场罚款5万已是本赛季中超的最重罚单,此前山东队的郑铮以及大连人的孙国文恶意踢人,都是停赛4场罚款4万,而徐新的踢人加踹碎玻璃,则是2场2万。
与此同时,中国足协还开出两张罚单,中甲青岛红狮的球员王建文因辱骂裁判被停赛5场罚款2.5万元,辽宁沈阳城市的官员林涛因为辱骂裁判,被禁赛6场罚款6万元。
8月16日,国家体育总局刚刚召开全国体育系统赛风赛纪和反兴奋剂警示教育会议,随后中国足协迅速跟进。杨帆和孙捷事件则发生在8月15日,无疑撞在了枪口上,成为了典型的反面教材。
从另一面看,相比前几个赛季,足协此次罚单已有所克制。2017赛季,北京国安对战重庆队,张稀哲掌掴陈雷,被禁赛12场罚款6万元;2019赛季,大连人对战山东,李帅掌掴吴兴涵,被禁赛6场罚款6万,俱乐部则对李帅重罚50万。
作为当事人的杨帆在2020赛季代表国安对阵重庆时,也曾一时冲动,做出头顶对手的动作,被当场红牌罚下。虽然被定性为暴力动作,但足协并未对他追加处罚。
在天津与长春的比赛前,中超赛场各队的火气颇大,已发生数次冲突事件,中超第12轮,梅州客家1-0客场战胜河南嵩山龙门后,梅州门将侯宇和对方赵宇豪对骂,双方球员迅速聚集险些干架,随后被工作人员拉开。同是12轮,天津津门虎对战河北的最后时刻,因为天津的贝里奇与对方的潘喜明拼抢动作过大,双方也出现大面积的争执和冲突。
日前,足协的重磅罚单,算是一个明确信号,如果接下来,还有球队顶风作案,很可能会遭到更严重的处罚。
文/长乐
